MAP / DAP Fertilizer Production Process and Facility

Monoammonium Phosphate & Diammonium Phosphate Process

Delivering turnkey solutions for Monoammonium Phosphate manufacturing processes & Diammonium Phosphate (DAP) fertilizer production processes that ensure optimal manufacturing of MAP/DAP.

We provide everything from initial design to full-scale operation of the Diammonium Phosphate production process & Monoammonium Phosphate production process, ensuring that your MAP/DAP fertilizer production facility equipment runs smoothly and delivers top-quality fertilizers consistently.

Step 1: Raw Material Preparation

  • Ammonia Storage and Handling System
  • Phosphoric Acid Storage and Handling System
  • Pre-Reaction Mixing Equipment
Explore
Step 2: Reaction

  • Continuous Stirred-Tank Reactor (CSTR)
  • Pipe Reactor (Optional)
  • For DAP: The reaction is:
    2NH3​+H3​PO4​→(NH4​)2​HPO4
Explore
Step 3: Granulation

Granulation Technology:

  • In the DAP fertilizer production process, the slurry from the reactor is fed directly into a granulator, such as a rotary drum granulator, where it coats seed particles or nuclei.
  • The rotation of the drum and the cascading motion of the material inside promote granule formation and ensure that the granules achieve the desired size and shape.
Explore
Step 4: Drying and Cooling

  • The granules produced from the slurry are typically dried in a rotary dryer.
  • After drying, the granules are cooled in a cooler, often a rotary or fluidized-bed cooler, to stabilize the product and prepare it for screening and storage.
Explore
Step 5: Screening and Milling

  • Our DAP fertilizer production process has multi-stage screening systems that allow for the classification of granules into different size categories.
  • Crushing systems break down oversized granules into smaller particles, which are then reintroduced into the granulation process.
Explore
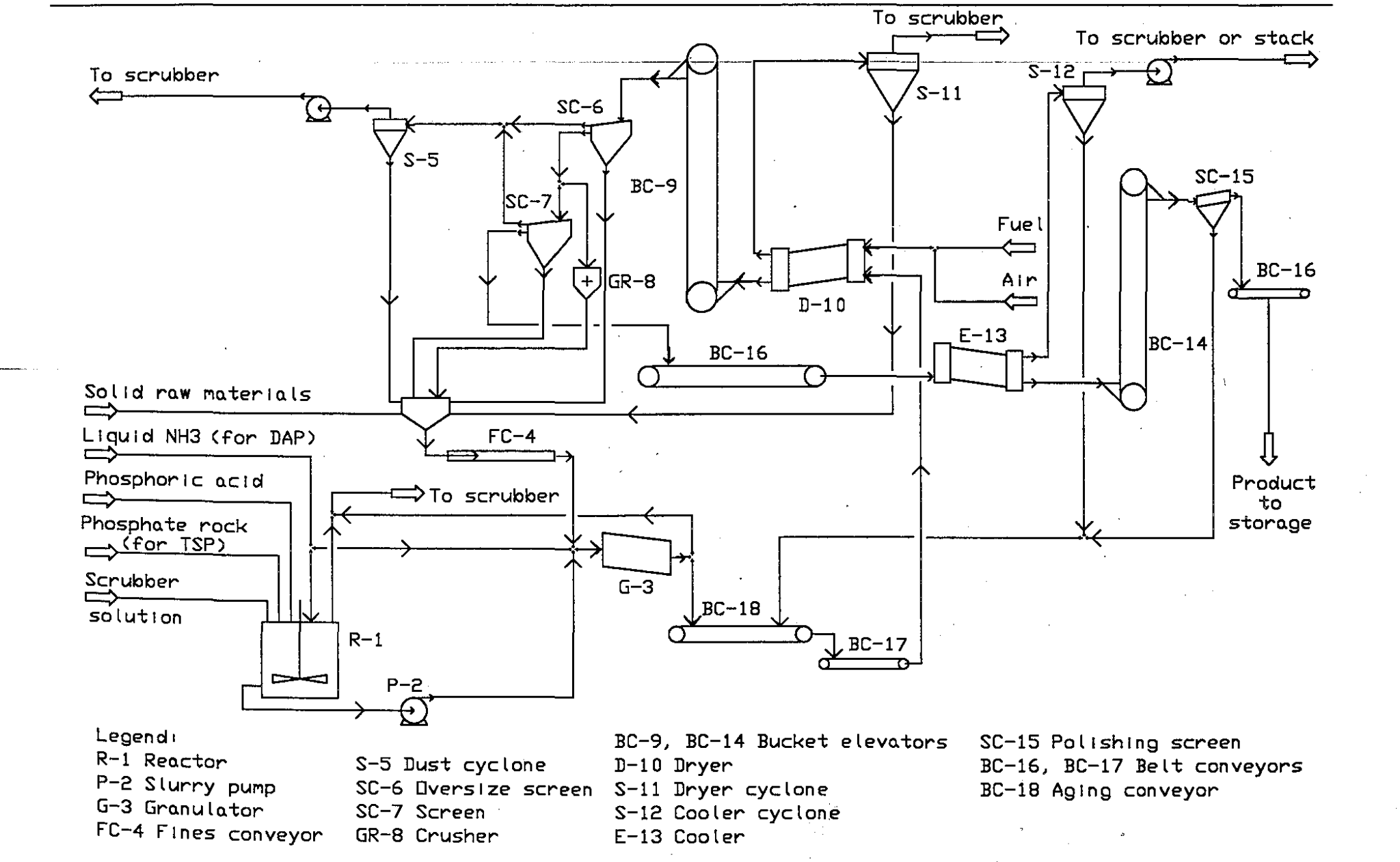
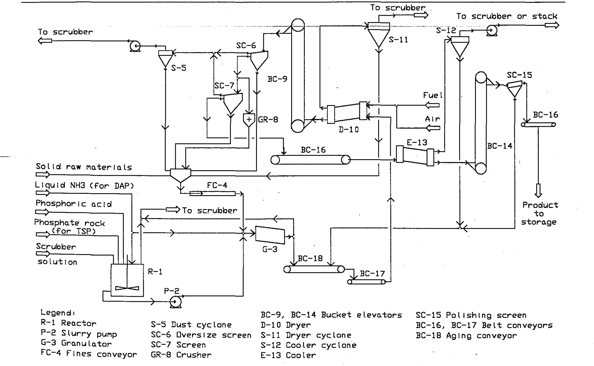
Black-and-white process flow diagram showing interconnected reactors, screens, cyclones, conveyors, dryer, cooler, and material flow lines labeled with equipment codes and arrows.

Our Approach to These Production Processes

What to Know About MAP/DAP Fertilizer Production Facility Equipment and Processes

A DAP fertilizer production process may look simple on paper, but the difference between a DAP or MAP fertilizer production line that “runs” and one that runs predictably comes down to integration details we engineer up front, especially around control stability, corrosion protection, dust handling, and recycle discipline.

Here is what we design for, because it’s what operators fight with later: 

  • Feed variability tolerance (acid concentration drift, ammonia quality changes, temperature swings)
  • Stable slurry behavior so that the granulator doesn’t “hunt” between wet lumps and dry dust
  • Recycle ratio control that supports granulation instead of choking the plant with internal circulation
  • Moisture and temperature windows that protect granule strength, not just dryer throughput
  • Dust capture points in the DAP fertilizer production process that prevent housekeeping problems and unplanned stoppages
  • Maintenance access that makes routine work fast (doors, clearances, lifting joints, spares logic)
  • Instrument placement that reflects how plants really behave, not where sensors are convenient

That is the practical side of DAP manufacturing that rarely makes it into brochure diagrams.

Keeping Reaction and Granulation Behaving Like One System

In a DAP fertilizer manufacturing plant, the reaction and granulation are linked. If the slurry density or neutralization ratio drifts, granulation quality drifts right behind it. 

For reliable DAP manufacturing, we typically implement a controllable DAP fertilizer production process. This means:

  • Flow and ratio control on ammonia and acid feed (not “set and pray” valves)
  • Density/solids monitoring, where it actually reflects the slurry entering the granulation
  • Interlocks that protect the line from runaway conditions and off-spec surges
  • Operator-friendly control logic with alarms that are actually useful
  • Start-up and grade-change recipes that reduce downtime and scrap

This is where a turnkey supplier earns their keep, because, while the equipment can be fine, the system can still behave badly if the control strategy is an afterthought. 

Materials of Construction

Phosphate chemistry punishes weak material choices. If the wrong alloys, linings, or coatings are selected, reliability drops, and maintenance becomes constant. 

When we specify a DAP fertilizer production process, we consider: 

  • Corrosion exposure zones (wet acidic areas vs. hot dry sections)
  • Erosion points (cyclones, ducts, bends, high-velocity transfers)
  • Temperature cycling effects on seals, linings, and fasteners
  • Where stainless is justified vs. where it’s wasted budget
  • Spares strategy for wear parts so downtime stays planned, not forced

This is also where MAP fertilizer production facility equipment decisions matter, because flexibility between MAP and DAP production is often limited by corrosion allowances, not by software. 

 

Emissions, Dust, and Housekeeping

Dust and fumes are usually the first operational complaint, long before anyone argues about nameplate tonnage. A good DAP fertilizer production process includes dust capture and gas handling as core design.

We plan for: 

  • Dust collection at transfer points and screening/crushing locations
  • Cyclones or equivalent separation, where appropriate for process gas streams
  • Ducting layouts that avoid dead zones and buildup
  • Safe access for cleaning and inspection
  • Practical containment: doors, skirts, and sealing that reduce spillage

Less dust isn’t just nicer. It protects bearings, reduces fire risk in dry zones, and keeps the product quality stable. 

Utilities and Operability

We design the DAP fertilizer production process around day-to-day realities:

  • Clear maintenance routes and services platforms
  • Sensible equipment arrangement for inspection and wear-part swaps
  • Drainage and washdown planning (where needed, not everywhere)
  • Electrical and automation layouts that keep troubleshooting fast
  • Commissioning support focused on stable output

Work With Us

Our clients choose Ceylan Machine & Process because: 

  • We build with high-quality materials selected for real corrosion and wear conditions
  • We provide a 2-year guarantee on machinery
  • We can guarantee capacity/production tonnage

Fill out the form to get started with reliable MAP/DAP manufacturing.

Frequently Asked Questions

How do you keep product size consistent in the DAP fertilizer production process?

Consistent size comes from a controlled recycle ratio, stable slurry properties, correct granulator operating window, and screening efficiency that matches the spec.

Often yes, but the limiting factor is usually the MAP fertilizer production facility equipment, materials, and corrosion allowances in wet sections, not the rotating equipment itself. 

Dust build-up, wear points at transfers, poor access for maintenance, and recycle imbalance are common causes, especially when gas handling and housekeeping weren’t designed in from the start.